一站式工程机械供应商
语言
诚信 | 激情 | 勤奋 | 高效 | 专业 | 共赢
公司新闻 客户来访 出口案例 行业资讯

进口不予免税的重大技术装备和产品目录(2025年版)发布,多种工程机械在列

发布时间:2025-02-20 发布者:admin 关注度:139
返回列表

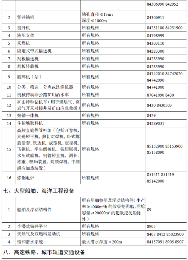
日前,工业和信息化部、财政部、海关总署、国家税务总局、国家能源局发布了关于调整重大技术装备进口税收政策有关目录的通知,对重大技术装备进口税收政策有关目录进行了修订。其中,新修订的《进口不予免税的重大技术装备和产品目录(2025年版)》自2025年3月1日起执行。具体内容如下↓↓↓(资料来自:国家税务总局

进口不予免税的重大技术装备和产品目录(2025年版)
















©Eonmac 2008-2026 / All Rights Reserved. 沪ICP备17022911号-1
网站首页 联系我们